
这几天,马斯克旗下脑机接口公司Neuralink展示了渐冻症患者Nick Wray通过脑机接口控制机械臂吃东西的画面。Wray已完成N1芯片的脑部植入。这是Neuralink获美国食品药品监督管理局(FDA)批准的CONVOY研究项目的一部分,Wray是第8位接受该脑机植入手术的患者。

脑机接口(BCI)技术的突破性进展,尤其是 Neuralink 在渐冻症患者 Nick Wray 案例中的成功应用,标志着人类在神经系统与机器交互领域迈出了革命性一步。对于渐冻症、脊髓损伤等神经退行性疾病患者而言,脑机接口技术首次实现了 “意念操控” 的真实落地。Wray 通过植入 N1 芯片,仅用思维便完成抓取水杯、戴帽子、操作微波炉等精细动作,其 5 分钟移动 39 个圆柱体的灵活性测试成绩,甚至超越部分中风康复患者。这种技术突破不仅赋予患者自主生活能力,更重塑了他们的尊严与社会参与度 —— 正如 Wray 所言,“多年来第一次戴上自己的帽子” 的体验,本质上是对 “身体自主权” 的重新赋予。
脑机接口技术正推动医疗设备从“辅助工具”向“神经替代系统”升级。Neuralink的CONVOY研究已吸引1万名患者报名参与临床试验,而中国“神经蠕虫”电极等国产技术的突破,预示着全球市场将加速扩张。政策层面,中国七部门联合发文明确2027年实现关键技术突破,上海、武汉等地已出台专项措施培育产业集群,技术转化与商业化进程显著提速。
今天我们为大家解读一下脑机接口行业。
脑机接口定义与分类脑机接口(Brain Computer Interface,BCI)是在大脑与外部设备之间创建信息通道,是生命科学和信息科学融合发展的前沿技术和科技创新及产业创新深度融合的重要领域。它通过记录装置采集颅内或脑外的大脑神经活动,通过机器学习模型等对神经活动进行解码,解析出神经活动中蕴含的主观意图等信息,基于这些信息输出相应的指令,操控外部装置实现与人类主观意愿一致的行为,并接收来自外部设备的反馈信号,构成一个交互式的闭环系统。

1
根据信号采集方式的不同,脑机接口可以分为以下三种类型:侵入式脑机接口、半侵入式脑机接口、非侵入式脑机接口。侵入式信号强度高,技术复杂性强,在研发周期长、投资巨大、回报周期长的严肃医疗领域具有独特优势和不可替代性,是脑机接口技术长期突破方向。
侵入式脑机接口:电生理信号记录位置为皮层组织内,可获得高强度、高质量的信号,但成本较高、安全风险较高(容易引发免疫反应和炎症反应);非侵入式脑机接口:电生理信号记录位置为头皮,成本低、方便易用且无创伤,但是采集的信号相对偏弱、空间分辨率较低并且容易受到外部环境干扰;半侵入式脑机接口:电生理信号记录位置为皮层表面,其优势和劣势介于侵入式与非侵入式之间。

1
数据来源:
行行查
|行业研究数据库www.hanghangcha.com
脑机接口作为脑科学的重要组成部分,脑机接口技术为人脑功能研究提供了重要方法,也为脑疾病临床诊治提供了前沿工具,当前已经成为全球各国科技竞争的战略高地之一。
脑机接口技术的实现过程主要分为信号采集、特征提取、特征分类、解码信号和控制命令五个核心步骤。在信号采集阶段,通过电磁、光、超声等手段获取大脑活动产生的神经信号;随后进入特征提取环节,利用时域分析法、频域分析法或时频分析法等方法对原始信号进行处理,以识别出具有代表性的特征信息。接着,这些特征经过分类处理,为后续的信号解码提供依据。解码信号是将处理后的神经特征转化为可理解的指令,进而生成控制命令,用于对外部设备进行操控。

1
脑机接口产业链脑机接口产业呈现出上游技术创新壁垒高、下游应用场景广泛的特征。产业链上游主要涵盖软硬件设备,包括脑电采集设备(如植入式与非植入式电极)、外部嵌套设备(如仿生手、机器人)、脑机接口芯片以及数据库与算法等核心技术环节,相关企业涉及Neuralink、脑陆科技、BrainCo、STMicroelectronics等。中游为脑机接口产品,分为脑电采集平台和脑机接口设备两类,代表企业有Synchron、NeuroSky、FlectThink、视友科技等。下游应用则覆盖医疗设备(如创新医疗、三博脑科)、商业娱乐(如世纪华通、汤姆猫)、康复训练及其他领域,展现出多元化的落地场景。整体来看,该产业正从技术研发向多领域融合应用加速推进。

1
医疗领域是脑机接口主要的应用方向
脑机接口已在癫痫、功能区胶质瘤、渐冻症、脊髓损伤等医学领域展现出良好的治疗前景。作为一项新兴技术,脑机接口已在癫痫、功能区胶质瘤、渐冻症、脊髓损伤等适应症方面展现出较好的治疗前景,如皮层电极可辅助检测癫痫发作的确切位置与发病时间,亦能辅助定位大脑中胶质瘤位置,可帮助渐冻症、脊髓损伤等患者改善生活质量,脑机接口在医学上的应用未来可期。

1
根据前瞻产业研究院发布的《2025年脑机接口蓝皮书》,医疗健康是脑机接口的主要应用领域,占据了脑机接口下游应用的56%。全球脑机接口在严肃医疗应用潜在规模在150-850亿美元,消费医疗应用潜在规模在250-600亿美元。随着脑机接口技术的发展,侵入式/半侵入式脑机接口将在瘫痪、脑疾、精神和心理等疾病治疗得到普及和广泛应用,在其他商业化领域非侵入式脑机接口技术的应用场景也将更加多元化,预估达到量产规模后,侵入式脑机接口产品价格将控制在2000-3000美元,非侵入式产品则在1000美元以内,直接带动产业经济规模将超过3000亿美元。

1
脑机接口市场规模脑机接口商业化应用逐步推进,市场空间广阔。随着神经科学、人工智能和微电子技术的迅速发展,脑机接口技术正逐渐从实验室走向商业化应用,未来,在医疗健康领域侵入式/半侵入式脑机接口方案将在瘫痪、脑疾、精神和心理等疾病治疗逐步得到普及,在其他商业化领域非侵入式脑机接口技术的应用场景也将更加多元化。根据前瞻产业研究院,2019年全球脑机接口市场规模为12.0亿美元,2023年增长至19.8亿美元,2019-2023年CAGR为13.3%,预计2029年将进一步增长至76.3亿美元,2023-2029年CAGR预计为25.2%。
2020年中国脑机接口市场规模为10.0亿元,2023年增长至17.3亿元,2020-2023年CAGR为20.0%,预计2029年将进一步增长至105亿元,2023-2029年CAGR预计为35.5%。

1
脑机接口政策法规2025年3月12日,国家医保局发布《神经系统类医疗服务价格项目立项指南(试行)》,首次将脑机接口技术设立为独立收费项目。指南中设立了侵入式脑接口置入费、侵入式脑机接口取出费、非侵入式脑机接口适配费等多个收费项目,为将来脑机接口技术迈向成熟后快速铺入临床打下基础。
2025年3月31日,湖北省公布具体的医疗服务价格。其中,侵入式脑机接口置入费6552元/次,侵入式脑机接口取出费3139元/次,非侵入式脑机接口适配费966元/次,标志着脑机接口技术从实验室研发阶段向临床应用的转化迈出了至关重要的一步,为脑机接口技术的普及和产业化发展奠定了坚实基础。

1
2025年8月7日,工信部等七部门印发《关于推动脑机接口产业创新发展的实施意见》,提出未来5年的建设目标,确定了脑机接口产业发展“施工图”。《意见》提出,到2027年,脑机接口关键技术取得突破,初步建立先进的技术体系、产业体系和标准体系。产业规模不断壮大,打造2至3个产业发展集聚区,开拓一批新场景、新模式、新业态。到2030年,脑机接口产业创新能力显著提升,形成安全可靠的产业体系,培育2至3家有全球影响力的领军企业和一批专精特新中小企业,构建具有国际竞争力的产业生态,综合实力迈入世界前列。
此外,地方政府也密集出台了一系列政策,支持脑机接口产业的发展。例如北京市和上海市分别发布了《加快北京市脑机接口创新发展行动方案(2025—2030年)》和《上海市脑机接口未来产业培育行动方案(2025—2030年)》。
中国正通过系统性的政策引导,构建脑机接口技术从基础研究到产业化落地的完整生态链。预计到2027年,脑机接口关键技术将取得突破,初步形成先进技术和产品体系;到2030年,该产业有望实现规模化发展,培育出具有全球竞争力的领军企业,推动中国在全球脑机接口领域占据重要地位。

1
2025年6月,中国科学院脑科学与智能技术卓越创新中心联合复旦大学附属华山医院与阶梯医疗,开展了侵入式脑机接口的前瞻性临床试验。这标志中国在侵入式脑机接口技术上成为继美国之后,全球第二个进入临床试验阶段的国家。

1
脑机接口的领军企业Neuralink近期也公布了诸多进展,宣布目前全球已完成7例植入手术患者可联机赛车、用机械臂写字,受试者重获跟物理世界交互的能力。Neuralink最终目标是构建一个真正的“全脑接口”:一个能够向任意神经元读取、写入、传输信息的通用平台。

1
国内脑机接口产业有望蓬勃发展
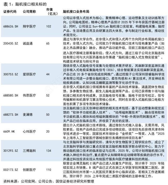
翔宇医疗、诚益通等企业积极布局,从非侵入式到侵入式技术全面探索。爱朋医疗等产品推广成效显著,伟思医疗、麦澜德等储备了丰富的专利和技术。心玮医疗创新介入式技术,三博脑科、创新医疗等与科研机构合作紧密,加速临床验证与应用。这些企业在技术研发、产品推广、临床合作等方面持续发力,随着技术不断突破和市场逐步拓展,国内脑机接口产业前景广阔,将为医疗健康等领域带来革新性变化。

1
脑机交互神经调控现已成为国际学术和应用研究的前沿和热点方向,在面向未来的科技创新发展中占有重要地位。随着现代医学对大脑结构和功能的不断探索,人类对于视觉、听觉、运动、语言等大脑功能区有了更加深入的研究,通过脑机接口设备获取这些大脑功能区的信息并进行分析,在神经、精神系统疾病的诊断、筛查、监护、治疗与康复领域拥有广泛的应用前景。

1
脑机接口发展趋势脑机接口行业将呈现技术融合深化、应用场景扩展和伦理监管完善三大趋势。
技术融合方面,随着类脑芯片、柔性电子、AI驱动的解码算法不断进步,脑机接口设备将向小型化、低功耗、高带宽方向发展,特别是自研BCI芯片和高效信号处理算法将成为企业的核心竞争力壁垒。
应用场景扩展,应用场景将从目前以医疗康复为主逐步延伸至教育个性化干预、智能驾驶人机协同、元宇宙沉浸式交互、军事单兵作战系统等领域,形成跨行业融合的新业态。例如,脑机接口与XR技术结合已在混合式教学中实现“三堂联动”教学模式,显著提升学生参与度与学习效果。
伦理监管,随着技术逼近人类认知边界,隐私保护、数据安全、意识操控等伦理问题将引发社会广泛关注,各国预计将加快制定相关法律法规和技术标准,确保技术发展始终服务于人类福祉。总体而言,脑机接口作为连接生物智能与人工智能的关键桥梁,正处于从实验室走向规模化应用的关键拐点,未来十年有望迎来爆发式增长。
满盈网配资提示:文章来自网络,不代表本站观点。